Particuliers Professionnels SMEG Standard : 92 05 05 00 - Boutique : 92 05 66 44
SMEG • Fourniture Provisoire

Fourniture provisoire

Est appelée fourniture provisoire toute prestation consistant à mettre en place un branchement provisoire et la fourniture temporaire d’électricité dans le cadre de manifestations, d’événements ou d’opérations de réalisation de travaux.

Pour tout renseignement complémentaire vous pouvez contacter notre Service Relations Clientèle au 92 05 66 44 ou par mail à l'adresse suivante : commercial@smeg.mc

Pour les manifestations événementielles et les chantiers, la SMEG réalise le raccordement au point de branchement au réseau de distribution public le plus proche.

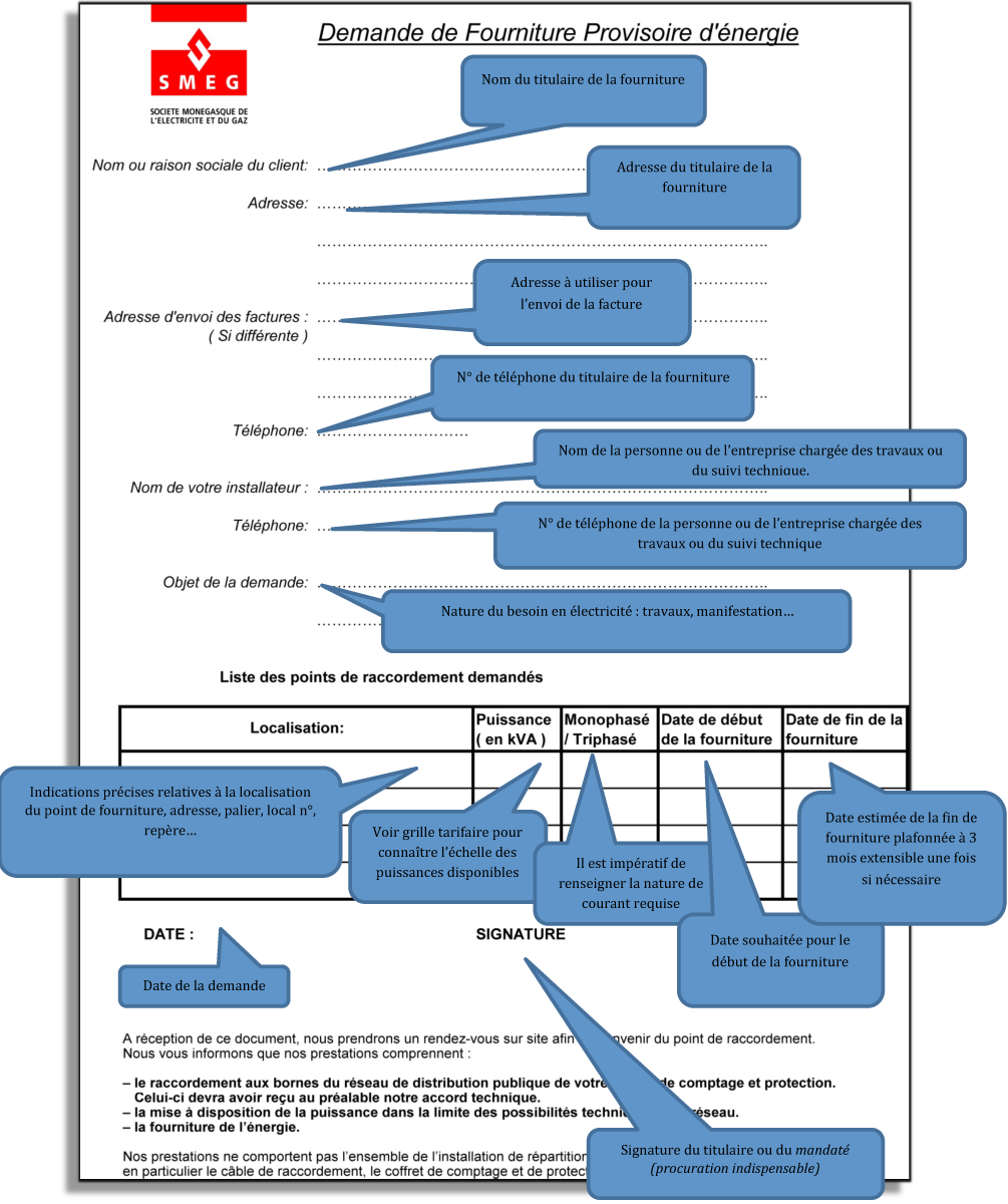
Afin de déterminer celui-ci, veuillez nous retourner nous retourner le document "Demande de fourniture provisoire d'électricité" dûment complété à SMEG - BP 633 - 98013 Monaco Cedex ou par fax au 92 05 05 02.

Consultez les instructions

Fonctionnement

La fourniture provisoire d'une alimentation électrique est consentie pour une période inférieure ou égale à 3 mois extensible en cas de nécessité.

La facturation de cette prestation intervient à l'issue de cette fourniture.

Les frais de branchement et débranchement sont relatifs à la nature de l'alimentation, création du point d'alimentation ou utilisation d'un branchement existant.

A réception de ce document, nous prendrons un rendez-vous sur site afin de convenir du point de raccordement. Nous vous informons que nos prestations comprennent :

  • le raccordement aux bornes du réseau de distribution publique de votre coffret de comptage et protection. Celui-ci devra avoir reçu au préalable notre accord technique.
  • la mise à disposition de la puissance dans la limite des possibilités techniques de ce réseau.
  • la fourniture de l’énergie.

Nos prestations ne comportent pas l’ensemble de l’installation de répartition située en aval des bornes du réseau, en particulier le câble de raccordement, le coffret de comptage et de protection, et la prise de terre.

Visualisez le document
See all our offers